時間:2021-12-07 瀏覽次數:
近日,生態環境部公布《危險廢物排除管理清單(2021年版)》,明確清單要求的固體廢物不屬于危險廢物。
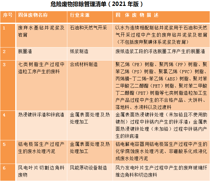
七類樹脂生產過程中造粒工序產生的廢料被列入清單,它們是:聚乙烯(PE)樹脂、聚丙烯(PP)樹脂、聚苯乙烯(PS)樹脂、聚氯乙烯(PVC)樹脂、丙烯腈-丁二烯-苯乙烯(ABS)樹脂、聚對苯二甲酸乙二醇酯(PET)樹脂、聚對苯二甲酸丁二醇酯(PBT)樹脂等七類樹脂造粒加工生產產品過程中產生的不合格產品、大餅料、落地料、水澇料以及過渡料。

國務院辦公廳印發的《強化危險廢物監管和利用處置能力改革實施方案》對完善危險廢物鑒別制度提出明確要求。一是根據危險廢物鑒別工作實踐和研究成果等動態調整《國家危險廢物名錄》,使得納入名錄的危險廢物更加精準和科學,并對環境風險小的危險廢物類別實行特定環節豁免管理。二是建立危險廢物排除管理清單,以當前環境管理中屬性認定存在爭議的廢物等為重點,識別篩選不具有危險特性的固體廢物,避免“過度”鑒別、重復鑒別。
水性絕緣漆 凡立水 環保絕緣漆 水性絕緣漆樹脂廠家 木器封閉底漆樹脂 低氣味絕緣漆樹脂 絕緣漆樹脂 絕緣漆生產廠家
Copyright © @2019-2099 深圳維特利環保材料有限公司 版權所有 粵ICP備20015221號